As globalization and modernization advance, intelligent living is rapidly gaining attention, much like a prairie fire spreading across the landscape. In the smart home WIFI sector, this field stands out as a shining star in the industry, radiating unique brilliance. Globally, the smart home market is projected to reach $178 billion by 2025 (up from $60.8 billion in 2020), with an annual compound growth rate of 24.1%, indicating a robust upward trend. In the Chinese market, the smart home sector has also shown remarkable vitality, with a penetration rate exceeding 40% and a market size reaching 1.2 trillion yuan, In 2025, the device shipment is expected to reach 281 million units (7.8% year-on-year growth). In particular, WIFI-based smart home devices have always occupied the core position of global shipments, with a CARG growth rate of 21% from 2020 to 2025, which continues to interpret the strong momentum of industry growth.
As the modern Internet of Things (IoT) evolves and technological advancements continue, people's aspirations for a higher quality of life have transcended traditional boundaries, leading to the rise of intelligent living. In this transformation, WIFI plays a pivotal role as a core connection hub, permeating the smart home ecosystem like capillaries. As a widely adopted wireless communication foundation, it has revolutionized the traditional manual control model, allowing users to remotely manage devices via mobile apps, thereby enhancing the convenience of daily life through seamless smart interactions.
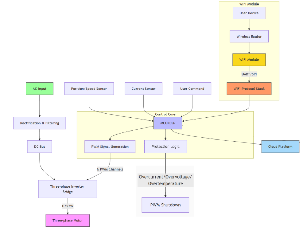
1) Introduction to the frame of motor control board with WIFI control
The framework is based on the 220V brushless motor scheme of mains electricity. This solution features protection mechanisms against overcurrent, overvoltage, and overheating. It uses 220V AC power, which is rectified and filtered by a rectifier bridge before being supplied to the motor control end. A drive IC generates six signals with dead zones, which are then controlled by a three-phase inverter bridge to operate the motor. Position/speed sensors and current sensors monitor the motor's dynamic response. The WIFI module communicates with the main MCU via a serial port (UART) or SPI. Users can send commands through a mobile APP or Web interface, which are transmitted to the MCU via the WIFI module to control the motor The start and stop, speed, direction, etc. of the machine are shown in the following scheme function block diagram:
2)Introduction of motor drive and WIFI interaction process
Shenzhen Power Motor, building on the standard motor control board solution, has added a WIFI module. This module connects to a remote server via the TCP protocol to facilitate the transmission and reception of AT commands. Additionally, the WIFI module can send commands to the main controller through the mobile APP via , which then transmits data to the main controller via UART, enabling the motor's start/stop, speed adjustment, and direction control. The system also allows for data feedback, which is transmitted to the mobile APP via the cloud platform. The interaction flowchart is as follows:

4. Future expectations
Shenzhen Power's motor control board, enhanced with WIFI control technology, enables users to remotely operate the device from anywhere and anytime, significantly enhancing convenience and operational safety. As technology continues to advance and innovate, Lihui's motor control board with WIFI control technology will continue to be optimized and upgraded, improving performance and reliability, ultimately providing users with a smoother, smarter, and more superior user experience.
Contact Us Today:
�� Tel: +86-755-3689 9898 / 400-622-3329, ✉ Email: info.power@power-motor.com
Note: This article is contributed by Research and Development Department
We use cookies and similar technologies on this website ("Cookies"). In order to allow their use to analyze website usage and to enhance functionality, please click on "Use all functions". To change the settings and select which specific Cookies we are allowed to use, or to obtain more detailed information, please click on "Settings".
Below, you can activate/deactivate the individual technologies that are used on this website.